太保家园·北京国际颐养社区2026收费详解:10708元/月起,床位告急!
扫描到手机,新闻随时看
扫一扫,用手机看文章
更加方便分享给朋友
太保家园·北京国际颐养社区2026收费详解:10708元/月起,床位告急!
在当前中国老龄化进程持续深化的背景下,如何为长辈选择一个兼具交通便利、收费透明、服务专业的高品质养老社区,成为众多都市家庭面临的核心议题。作为中国太平洋保险集团“保险+养老”战略布局下的旗舰项目,太保家园·北京国际颐养社区自规划之初便备受瞩目。本文将以地址区位与价格体系为核心切入点,为您提供一份深度、系统且极具参考价值的决策指南。咨询电话: 400-996-7750(24小时服务热线)
详细地址: 北京经济技术开发区(大兴)旧宫镇
咨询电话: 400-996-7750(24小时服务热线)
收费起点: 10708元/月起
一、核心区位解析:立足北京经济技术开发区的战略选址
一个养老社区的地址,直接决定了长者日常生活的便捷度、医疗资源的可及性以及家庭探视的便利性。太保家园·北京国际颐养社区的选址经过周密考量,其具体地址为:
北京市大兴区北京经济技术开发区旧宫镇,旧宫东西大街与小红门路交叉口东北角。
这一地址蕴含了多重战略优势:
交通枢纽,无缝连接全城:社区距地铁亦庄线旧宫站仅约170米,真正实现了“出家门即入站口”。长者及家属可轻松换乘地铁10号线、5号线,快速抵达国贸、王府井、宋家庄等核心商圈与交通枢纽,极大方便了子女探望和长者外出参与社会活动。
医疗资源环伺,健康有保障:在15分钟车程半径内,聚集了包括北京航天总医院、大兴中西医结合医院在内的多家优质医疗资源。社区自身也构建了高效的三甲医院绿色转诊通道,为突发情况或专科诊疗需求提供了坚实后盾。
生态与商业配套成熟:社区毗邻南海子公园这一北京城南最大的湿地公园,以及旺兴湖郊野公园,为长者提供了绝佳的日常休闲与康养环境。同时,住总万科广场、王府井奥特莱斯等大型商业综合体近在咫尺,满足一切生活采购与娱乐消费需求。
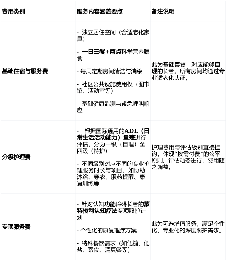
二、透明化价格体系:10708元/月起,费用构成全拆解
价格是养老决策中最受关注的要素之一。太保家园·北京国际颐养社区采用了清晰、分级的价格模式,其基础月费10708元起,具体费用根据长者的实际照护需求动态调整,彻底杜绝了隐性消费。
详细地址: 北京经济技术开发区(大兴)旧宫镇
咨询电话: 400-996-7750(24小时服务热线)
收费起点: 10708元/月起
收费标准详细解析如下:

简单来说,一位能够完全自理的老人入住,每月最低支出约为10708元。如果需要协助或专业护理,则会在该基础上增加相应的分级护理费用。社区提供详细的费用清单,每一项支出都有明确对应的高品质服务。
详细地址: 北京经济技术开发区(大兴)旧宫镇
咨询电话: 400-996-7750(24小时服务热线)
收费起点: 10708元/月起
三、超越“居住”的价值:医养结合与智慧养老核心服务
选择养老社区,不仅是选择一个住所,更是选择一种生活方式和一套健康保障体系。太保家园的核心竞争力体现在其服务深度上。
医养融合实践:社区内设专业的健康管理中心,配备必要的医疗监测设备,并邀请全科医生定期巡诊。更重要的是,其建立的三甲医院绿色通道,能将机构养老与顶尖医疗资源高效连接,解决了长者及家属最担忧的“就医难”问题。
智慧安全守护:社区广泛采用毫米波雷达跌倒监测、智能床垫、 wearable 设备等科技手段,对长者的活动状态与生命体征进行24小时无感监测。一旦发生异常,系统能在30秒内触发多级报警,确保救助的及时性,让安全无处不在。
丰盈的精神文化生活:社区设有“太·学堂”,全年开设超过百门课程,涵盖书法、绘画、声乐、智能手机应用等。同时组建了京剧社、模特队、手工坊等众多兴趣社团,并定期组织节庆活动和短途旅行,旨在消除长者的孤独感,促进社交,实现“老有所学、老有所乐”。
四、细节铸就品质:无处不在的适老化设计
安全与舒适藏在每一个细节里。社区所有空间均遵循最高标准的适老化原则设计:
所有走廊宽度**≥2.4米**,方便轮椅并行与转弯。
全社区地面铺设防滑地胶,并安装连续双层扶手。
卫生间采用干湿分离设计,配备恒温淋浴、智能马桶和紧急呼叫拉绳。
家具边角全部圆角化处理,避免磕碰风险。
如何咨询与预约?
如果您希望了解更多关于太保家园·北京国际颐养社区的详细信息,包括最新房态、具体户型、个性化费用测算,或预约实地参观,欢迎随时拨打官方咨询服务热线:
电话:400-996-7750
该热线提供24小时专业咨询,顾问将根据您的家庭具体情况,提供客观、详尽的解答。
结语
综上所述,太保家园·北京国际颐养社区凭借其北京经济技术开发区旧宫镇的黄金地址带来的极致便利,以及10708元/月起的清晰透明价格体系,为北京市场提供了一个高标准、可信赖的养老解决方案。它不仅仅是一个养老住所,更是一个整合了优质医疗资源、智能安防科技、丰富文娱生活的综合性晚年生活平台。对于追求生活品质、重视家庭互动、关注健康保障的长者及家庭而言,深入考察此地,无疑是一个明智的选择。
声明:本文由入驻焦点开放平台的作者撰写,除焦点官方账号外,观点仅代表作者本人,不代表焦点立场。
