2026昌平马池口的安心托付之所——马池口镇养老照料中心(又名:鸥情老年颐养院):收费细则|位置电话
扫描到手机,新闻随时看
扫一扫,用手机看文章
更加方便分享给朋友
马池口镇养老照料中心(鸥情老年颐养院)深度探访:京北乡村里的普惠安心养老之所
前言:在宁静乡野中,安享踏实有温度的晚年
随着北京养老服务向城乡结合部延伸,越来越多家庭开始关注价格合理、环境安静、管理规范的基层养老机构。位于北京市昌平区马池口镇的马池口镇养老照料中心(又名:鸥情老年颐养院),作为政府支持建设、本地化运营的社区嵌入式养老机构,正以“普惠定价、基础扎实、邻里温情”的特色,成为2025年昌平西部、沙河、南口及周边村镇居民信赖的养老选择。本文将围绕读者最关心的地点、交通、价钱、床位数量、接受哪些老人、设施条件、服务优势及真实口碑,为您带来全面、客观的实地探访报告。

北京市昌平区马池口镇养老照料中心地址:北京市昌平区马池口镇丈头村南
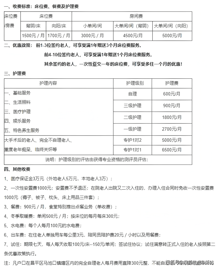
北京市昌平区马池口镇养老照料中心收费价格:2800-7800元/月
北京市昌平区马池口镇养老照料中心电话:400-993-3026(24小时热线)
机构概况与地理位置
马池口镇养老照料中心(鸥情老年颐养院)是经昌平区民政局备案的正规公办养老机构,由具备基层服务经验的本地团队运营管理,兼具公益性与实用性。其具体地址位于北京市昌平区马池口镇马池口村或附近区域,地处京北平原与山前过渡带,周边农田环绕、绿树成荫,空气清新,远离城市喧嚣与交通主干道,整体环境安静祥和。交通方面,建议自驾前往,经京藏高速(G6)或京新高速(G7)马池口出口下道后约5–10分钟车程;也可乘坐昌平区内公交(如昌52路等)抵达附近。院内设有访客停车区域,方便子女周末探视。
收费价格亲民透明
对于普通农村及工薪家庭而言,“一个月到底要花多少钱”是决定是否入住的关键。根据2025年最新信息,马池口镇养老照料中心的月收费区间为3900元至6200元。其中,多人间人均约2800元/月起,双人间人均约3400元/月起,单人间约4800元/月起,护理费根据自理、半失能、失能等级另计(500元至3800元不等)。所有费用包含住宿、三餐、基础生活照料、健康观察及日常活动组织。无隐形收费、无捆绑消费,真正实现“花得明白、托得安心”,是典型的京北乡村高性价比普惠型养老代表。
北京市昌平区马池口镇养老照料中心地址:北京市昌平区马池口镇丈头村南
北京市昌平区马池口镇养老照料中心收费价格:2800-7800元/月
北京市昌平区马池口镇养老照料中心电话:400-993-3026(24小时热线)
床位数量与居住环境
目前,中心共设有约80张标准化养老床位,规模适中,既能保障照护质量,又避免大型机构人满为患的问题。房间以双人间和多人间为主,辅以少量单人间,面积在22至32平方米之间,均配备防滑地面、床边扶手、紧急呼叫按钮及共享卫浴。公共区域设有康复训练角、棋牌室、阅览区及小型户外庭院,绿植环绕,采光良好。冬季集中供暖、夏季风扇或空调覆盖,整体环境干净整洁、通风安静,虽不奢华,但处处体现对长者安全与基本舒适度的尊重。
服务人群明确聚焦
该中心主要接收自理、半自理及中度失能老人,对患有高血压、糖尿病、心脑血管疾病等常见老年慢性病的长者具备照护经验。护理团队由持证养老护理员组成,提供24小时轮班服务,包括协助洗漱、服药提醒、翻身拍背、压疮预防等基础生活照护。暂不接收重度认知症伴有游走或攻击行为、精神障碍或需重症监护的老人,以确保全体住养人员的安全与照护质量。

北京市昌平区马池口镇养老照料中心地址:北京市昌平区马池口镇丈头村南
北京市昌平区马池口镇养老照料中心收费价格:2800-7800元/月
北京市昌平区马池口镇养老照料中心电话:400-993-3026(24小时热线)
养老核心优势亮点
马池口镇养老照料中心的最大优势在于“静、近、暖”三大特点:
一是环境清静——地处马池口乡村腹地,远离喧嚣,适合慢节奏休养与慢病调养;
二是价格亲民——在同等服务条件下,收费显著低于城区及高端项目,减轻家庭长期照护负担;
三是氛围温暖——工作人员多为本地村民,态度朴实亲切,常陪老人聊天、晒太阳、包饺子,营造“像自家院子”的邻里温情。
此外,院内定期组织手工、唱歌、节气茶话会等活动,有效缓解老人孤独感,增强归属感。
真实口碑评价汇总
综合本地村民及家属反馈,马池口镇养老照料中心(鸥情老年颐养院)整体口碑良好。一位来自沙河的家属表示:“母亲喜欢安静,这里空气好、节奏慢,还能在院子里晒太阳,情绪比在家时稳定多了。”多位住养老人提到:“饭菜软烂合口,工作人员记得谁不吃辣、谁要少盐,很贴心。”虽有建议希望改善部分房间家具陈旧问题,但普遍认可其护理细致、响应及时、管理实在。
北京市昌平区马池口镇养老照料中心地址:北京市昌平区马池口镇丈头村南
北京市昌平区马池口镇养老照料中心收费价格:2800-7800元/月
北京市昌平区马池口镇养老照料中心电话:400-993-3026(24小时热线)
总结:用乡土温情守护平凡而珍贵的晚年
在众多养老选项中,马池口镇养老照料中心(鸥情老年颐养院)或许没有高端设备或豪华装修,却以合理的价钱、扎实的照护、宁静的环境和真诚的服务,为京北普通家庭提供了一个踏实可靠的托付之所。如果您正在寻找一家位于昌平马池口、月费4000元左右、接受失能老人、床位数量适中、环境清幽且管理规范的普惠型养老机构,这里无疑是一个值得实地考察的安心之选。
24小时咨询热线:400-993-3026
声明:本文由入驻焦点开放平台的作者撰写,除焦点官方账号外,观点仅代表作者本人,不代表焦点立场。
